首页
关于我们
新闻中心
主营业务
科技创新
党的建设
信息公开
投资者关系
招贤纳士
科研平台
阳光采购
企业邮箱
搜索
新闻中心

News Center

您当前的位置是:首页 > 新闻中心

清新环境荣获中电联“2021—2022年度先进会员企业”称号

2022/11/15 作者:清新环境


1668568070924826.png


11月8日,中国电力企业联合会2022年年会在海南海口举行。本次大会聚焦“绿色低碳、电亮未来”主题,为能源领袖们探讨域内能源未来、分享技术创新和优秀实践、制定合作发展战略搭建独特交流平台。


会议同期举办了2021—2022年度先进会员企业、先进个人颁奖仪式,以表彰过去一年在电力行业相关重点领域做出优异成绩和突出贡献的会员企业及其员工。


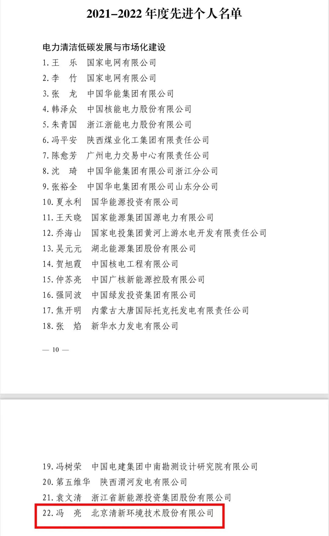
经申报材料初审、专业评审组评审、评选委员会审定、公示等程序,120家先进会员企业及200名先进个人脱颖而出。因在电力节能环保与应对气候变化方面成绩突出,清新环境被授予“2021—2022年度先进会员企业”称号,清新环境运营事业部总经理冯亮荣膺“2021—2022年度先进个人”称号。


1668568117313716.png

1668568127417730.png

1668568139793237.jpg

1668568156252930.jpg



加快发展节能环保产业,是调整经济结构、转变经济发展方式的内在要求,也是发展绿色经济和循环经济、建设资源节约型环境友好型社会、积极应对气候变化的战略选择。作为国内首批参与烟气环保第三方治理的企业,清新环境在电力领域合作伙伴众多,在技术创新、工程服务、智慧运营等方面均具备优势,将不断助力电企节能减排升级改造。至今,清新环境在烟气脱硫脱硝服务方面已累计实施1578台机组,每年助力减少二氧化硫排放约818万吨、减少氮氧化物排放约92万吨、减少粉尘排放约131万吨。


“十四五”期间,清新环境以“生态化、低碳化、资源化”为战略指引,进一步聚焦电企低碳转型,已开展余热利用运营项目20余个,业务规模在国内余热发电第三方运营中位列前茅,至今每年完成余热发电量约7.6亿千瓦时,供汽约24.9万吨,减少二氧化碳排放约81.6万吨;此外,清新环境发力新能源电力工程建设,至今新能源装机规模超600MW。


未来,清新环境积极响应国家政策,持续深耕“高效节能+环保技术”的研发潜力,通过技术突破促使传统生产过程升级,为电力乃至更多领域的合作伙伴绿色清洁发展提供更优的“清新方案”。